为进一步支持退役军人创业创新,切实解决退役军人创业创新融资难题,推动揭阳市退役军人创业创新事业高质量发展,揭阳金融监管分局会同揭阳市退役军人事务局指导辖内银行机构梳理金融支持退役军人创业创新服务系列信贷产品,并编制了产品清单。
目前,该系列产品服务范围覆盖揭阳市全辖。各承办银行推出的20款支持退役军人创业创新的信贷产品,均已纳入产品清单,形成了具有揭阳地方特色的产品体系。
退役军人创业贷的办理流程为“申请一核实一推送一服务一放款”,即:
1.有贷款需求的支持对象向退役军人事务部门提出申请。
2.退役军人事务部门核实其退役军人身份,及时将有需求的支持对象名单推送给承办银行。
3.承办银行收到名单后,及时主动做好服务对接。对审批通过的,要及时发放贷款;对审批不通过的,要做好解释说明。
工商银行揭阳分行

向下滑动查看所有内容
农业银行揭阳分行

向下滑动查看所有内容
中国银行揭阳分行

向下滑动查看所有内容
建设银行揭阳市分行



向下滑动查看所有内容
邮储银行揭阳市分行




向下滑动查看所有内容
广发银行揭阳支行




向下滑动查看所有内容
揭东农村商业银行

向下滑动查看所有内容
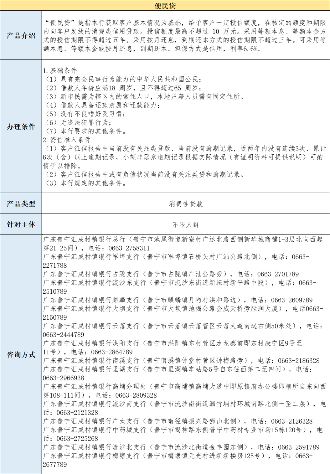
普宁汇成村镇银行

