为进一步支持退役军人创业创新,切实解决退役军人创业创新融资难题,推动揭东区退役军人创业创新事业高质量发展,揭东金融监管支局会同揭东区退役军人事务局指导辖内银行机构梳理金融支持退役军人创业创新服务系列信贷产品,并编制形成具体产品清单,请广大退役军人知悉。

工商银行


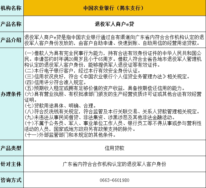
农业银行


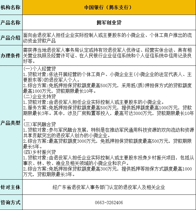
中国银行


建设银行




邮储银行




广发银行




农商银行

目前,辖区退役军人创业贷的办理流程为“申请一核实一推送一服务一放款”,即:
1.有贷款需求的支持对象向退役军人事务部门提出申请。
2.退役军人事务部门核实其退役军人身份,及时将有需求的支持对象名单推送给承办银行。
3.承办银行收到名单后,及时主动做好服务对接。对审批通过的,要及时发放贷款;对审批不通过的,要做好解释说明。
